26考研院校复试笔试资料库已上新!找学校复试资料不再麻烦!点击查看>>>
广西医科大学创建于1934年,是全国建校较早的22所医学院校之一,是国家卫生健康委员会与自治区人民政府共建高校,自治区重点支持建设国内同类一流大学的高校,现已建设成为广西医学教育、医学研究、临床医疗和预防保健的中心。学校现有基础医学、临床医学、公共卫生与预防医学、口腔医学、药学、生物医学工程6个一级学科博士学位授权点,临床医学、口腔医学2个专业学位博士授权点,11个一级学科硕士学位授权点,9个专业学位硕士授权点。
一、招生规模
2026年我校硕士研究生招收计划约2100人(含拟接收推荐免试生约240人,临床医学“5+3”一体化约150人;另外招收大学生退役士兵计划、少数民族骨干计划考生约16人),实际招生指标数以上级教育主管部门下达的2026年招生计划为准。我校实际录取的推荐免试生和临床医学“5+3”一体化将会另行公示,请考生关注我校网站相关通知。
二、招生类型
分为两种类型:一类是学术学位研究生,以培养从事基础理论或应用基础理论研究人员为目标,侧重于学术理论水平和科学研究能力的培养;另一类是专业学位研究生,以培养高层次应用型人才为目标,侧重于实践创新能力的培养。临床医学、口腔医学专业学位实行专业学位研究生教育与国家住院医师规范化培训相结合的培养模式。
三、招生方式
包括统招统考、推荐免试(详见相应招生简章)。本简章适用于统招统考的考生。
四、报考条件
(一)中华人民共和国公民;拥护中国共产党的领导,品德良好,遵纪守法;身体健康状况符合国家和我校规定的体检要求。
(二)参加全国统一招生考试的考生必须符合下列条件之一:
1. 国家承认学历的应届本科毕业生(含普通高校、成人高校、普通高校举办的成人高等学历教育应届本科毕业生)及自学考试和网络教育届时可毕业本科生。考生录取当年报到入学之日前必须取得国家承认的本科毕业证书或教育部留学服务中心出具的《国(境)外学历学位认证书》,否则录取资格无效。
2. 具有国家承认的大学本科毕业学历的人员。
3. 获得国家承认的高职高专毕业学历后满2年以上(含2年,毕业后到录取当年入学前)并达到与大学本科毕业生同等学力的人员(不含报考公共管理硕士专业学位研究生人员)。
4. 已获硕士、博士研究生学历或学位的人员。
(三)在校研究生报考须在报名前征得所在培养单位同意,并在报名现场确认截止日期前,向我校研究生院招生科提交所在培养单位同意报考证明。
五、报考专业要求
考生报名前须仔细核对本人是否符合报考专业要求,凡不符合报考专业要求的考生将不予复试及录取,相关后果由考生本人承担。
(一)生物学(学术学位071000)
报考生物学专业的考生,其本科专业必须是生物科学类专业;医学门类下所有学科专业;生物医学工程、制药工程、生物制药、化学工程与工艺、生物工程专业;农学的动物科学、动物医学专业。
(二)生物医学工程(医学学术学位107200、工学学术学位083100)

(三)基础医学(学术学位100100)
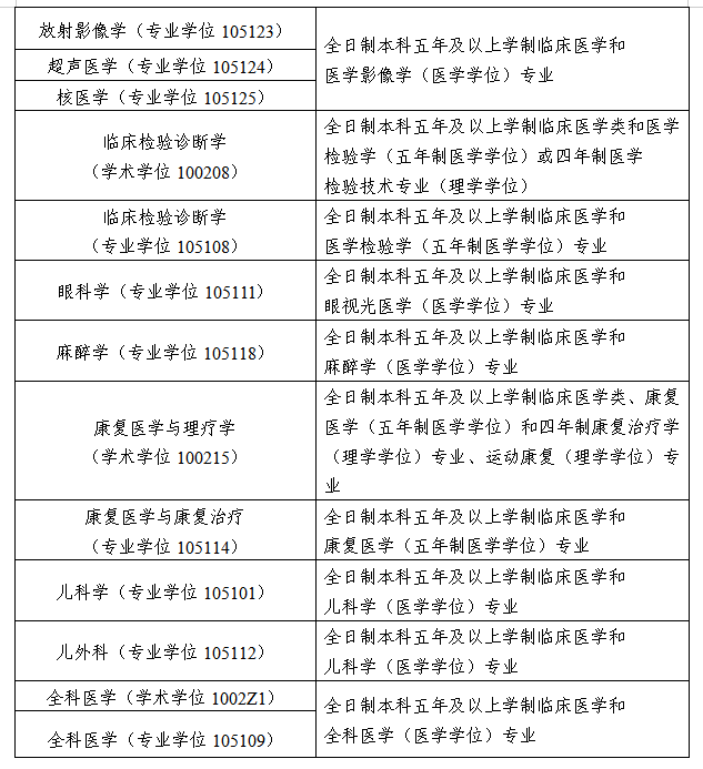
报考基础医学专业的考生,其本科专业必须是医学门类下的所有学科专业。其中,部分基础医学专业(方向)仅限相关对应的本科专业的考生报考,具体见下表:

(四)临床医学(学术学位100200及专业学位105100)



(五)公共卫生与预防医学(学术学位100400及专业学位105300)

(六)药学(学术学位100700及专业学位105500)
报考药学专业的考生,其本科专业必须是医学门类下的所有学科专业;理学的药学、中药学、药物制剂、化学(包括应用化学)、生物学(包括生物技术)、生物医学工程专业;工学的生物医学工程、制药工程、生物制药、化学工程与工艺、生物工程专业。
(七)口腔医学(学术学位100300及专业学位105200)

(八)护理学(学术学位101100及专业学位105400)
报考护理学专业的考生,其本科专业必须是护理学、助产学等护理类专业。
(九)中西医结合(学术学位100600)
报考中西医结合专业的考生,其本科专业必须是临床医学、中西医结合或中医学。
(十)公共管理(学术学位120400)

(十一)社会工作(专业学位035200)
报考社会工作专业的考生,其本科专业为哲学、经济学、法学、教育学、文学、历史学、医学、理学、管理学学科门类下的专业。
(十二)马克思主义理论(学术学位030500)
报考马克思主义理论专业的考生,其本科专业不限。
(十三)翻译(专业学位055100)
报考翻译专业的考生,其本科专业不限。英语类专业要求本科阶段通过全国英语专业四级考试;非英语类专业要求本科阶段全国大学英语六级考试成绩≥425。
(十四)公共管理(专业学位125200)
报考公共管理专业的考生,其本科专业不限,但要求获国家承认的本科学历,且毕业后有三年及以上工作经验;或获国家承认的硕士学位后具有两年以上(含两年)工作经验。
(十五)医学技术(专业学位105800)
注:医学门类下的专业有基础医学、临床医学、口腔医学、公共卫生与预防医学、中医学、中西医结合、药学、中药学、特种医学、医学技术(含医学检验技术、医学实验技术等)、护理学等。

六、学制及学习方式
学制均为三年制,学习方式为全日制。
七、报名
(一)网上报名
2025年10月10日至13日,每天9:00—22:00(预报名,报名对象仅限应届毕业生);2025年10月16日至27日,每天9:00—22:00(正式报名)。
考生必须登录“中国研究生招生信息网”按要求进行网上报名 (网址http://yz.chsi.com.cn),逾期不再受理。考生在网上确认前可通过登录“中国高等教育学生信息网(学信网)”(网址:http://www.chsi.com.cn)查询本人学历(学籍)信息。如有疑问,请与就读院校学籍学历管理部门联系。未通过学历(学籍)校验的考生应及时到学籍学历权威认证机构进行认证,在网上确认时将认证报告交报考点核验。
(二)网上确认
见各报考点具体安排,按各报考点相关要求完成确认流程。
八、考试与录取
(一)考试科目
1. 思想政治理论(满分100分):国家统一命题,命题范围和命题的组织工作由教育部教育考试院负责。
2. 外国语(满分100分):国家统一命题,命题范围的确定和命题的组织工作由教育部教育考试院负责。
3. 临床医学综合能力(西医)(满分300分):国家统一命题,命题范围和命题的组织工作由教育部教育考试院负责。
4. 临床医学综合能力(中医)(满分300分):国家统一命题,命题范围和命题的组织工作由教育部教育考试院负责。
5. 数学(一)(满分150分):国家统一命题,命题范围和命题的组织工作由教育部教育考试院负责。
6. 口腔综合、卫生综合、药学综合、护理综合、管理学综合、生物综合、基础医学综合(满分300分):由我校自行命题。
7. 报考生理学、微生物学、生物化学与分子生物学、细胞生物学、动物学等理学专业:专业课(满分150分)、专业基础课(满分150分),由我校自行命题。
8. 报考社会保障、社会工作、医学信息管理、翻译、马克思主义理论专业:专业课(满分150分)、专业基础课(满分150分),由我校自行命题。
9. 管理类综合能力(满分200分):实行统一命题,命题范围和命题的组织工作由教育部教育考试院负责。
10. 生物医学工程专业课(满分150):由我校自行命题。
各专业具体考试科目详见《广西医科大学2026年硕士研究生招生目录》(附件1),考试大纲将在我校研究生院网站另行发布。
(二)考试时间与地点
1. 考试时间:2025年12月20日—21日。
2. 考试地点:全国统考生由考生所在报名点安排考场。在我校报名的考生由我校安排考场(具体安排,我校研究生院网站将另行通知)。
(三)复试、录取
根据考生的初试成绩,按教育部有关要求确定我校的复试考生名单。学术学位重点考核考生对学科知识的掌握与运用情况以及考生的学术创新潜力;专业学位重点考核考生的综合实践素质、运用专业知识分析解决实际问题能力以及职业发展潜力。包括外语水平、专业知识和技能、综合素质等方面的考核,一般是面试与笔试相结合。根据考生初试成绩、复试成绩和总成绩择优录取。
九、学费及奖助政策
(一)学费
我校硕士研究生的学费收取标准按照国家及广西价格、收费管理部门有关文件执行:学术学位硕士研究生学费8000元/生/学年。公共卫生、药学、护理、社会工作(全日制)、公共管理、医学技术专业学位研究生学费13000元/生/学年;翻译、临床医学、口腔医学专业学位研究生学费14950元/生/学年。
(二)研究生奖(助)学金及助学贷款政策体系
1. 研究生国家助学金。硕士研究生国家助学金6000元/生/年,100%覆盖(有固定工资收入者除外)。
2. 研究生国家奖学金。硕士国家奖学金每年评选一次,20000元/生/次,覆盖率约2%。
3. 研究生学业奖学金。用于奖励支持研究生更好地完成学业,第一年在满足评选条件下覆盖率100%,2000元—10000元/生/年(按评定等级)。各等级学业奖学金的金额与评定由学校根据上级文件动态调整。
4. 研究生科研及临床生活补助。300元/生/月,100%覆盖(有固定工资收入者除外)。
十、其他事项
(一)考生报名前应仔细核对本人是否符合报考条件和报考学科要求,务必对网上报名信息进行认真核对并确认,经考生确认的报名信息在初试、复试及录取阶段一律不得修改,因考生填写错误引起的一切后果由考生自行承担。
(二)考生须获得本科毕业证,我校考生资格审查安排在复试及入学报到时进行,凡是不按照有关规定报考、或不符合报考资格、或存在弄虚作假等情形,一律取消考生报考资格、复试资格和录取资格,一切后果由考生自行承担。
(三)考生网上报名时,选定报考专业及研究方向,不选导师(进入复试阶段后,学生和导师双向选择)。学术学位和专业学位代码不同,报名时需特别注意。网上报名前,请考生仔细阅读我校招生简章及招生目录。
(四)考生初试成绩、复试通知、复试成绩、拟录取名单查询以及相关信息一律在我校研究生院网站主页(http://yjs.gxmu.edu.cn/)发布,不再邮寄书面通知,请考生密切关注网上信息发布。
(五)根据教育部《普通高等学校招生体检工作指导意见》要求,报考医药类专业的考生如患有色盲、色弱;或患有重症或难治性癫痫或其他神经系统疾病,精神病未治愈、精神活性物质滥用和依赖者,以及其他体检不符合招生条件的考生,我校不予录取。
(六)我校临床医学、口腔医学硕士专业学位研究生招生对象为符合医师资格考试报考条件规定专业的应届或往届本科毕业生。已经获得临床医学、口腔医学住院医师规范化培训合格证书人员及正在进行住院医师规范化培训的人员,不得报考临床医学、口腔医学硕士专业学位研究生。
(七)临床医学免费培养农村订单定向招生的毕业生报考须满足国家及地方政策的要求,报名前须征得所在定向单位同意,在报名现场确认截止日期前向我校研究生院招生科提交相关部门(单位)同意报考的证明。
(八)申请享受少数民族照顾政策的考生,须在网上报名时按要求填报相关信息,如实填写少数民族身份及定向就业少数民族地区。未按规定申报的考生不享受相应照顾或加分政策。
十一、报考咨询
广西南宁市双拥路22号广西医科大学研究生院招生科(南宁-校本部留4栋409办公室),邮编:530021,电话:0771-5356491,网址:http://yjs.gxmu.edu.cn。
本招生简章的解释权归广西医科大学研究生院。
附件:1.广西医科大学2026年全日制硕士研究生招生目录
2.广西医科大学各二级招生单位咨询电话
广西医科大学研究生院
2025年10月9日
相关附件下载:
附件1:广西医科大学2026年全日制硕士研究生招生目录.pdf
原文链接:https://yjs.gxmu.edu.cn/tzxw/tzgg/t219714.html
① 凡本站注明“稿件来源:教育在线”的所有文字、图片和音视频稿件,版权均属本网所有,任何媒体、网站或个人未经本网协议授权不得转载、链接、转贴或以其他方式复制发表。已经本站协议授权的媒体、网站,在下载使用时必须注明“稿件来源:教育在线”,违者本站将依法追究责任。
② 本站注明稿件来源为其他媒体的文/图等稿件均为转载稿,本站转载出于非商业性的教育和科研之目的,并不意味着赞同其观点或证实其内容的真实性。如转载稿涉及版权等问题,请作者在两周内速来电或来函联系。
- 宾阳县职业技术学校
- 贵港市民族职业技术学校
- 容县职业中等专业学校
- 贵阳经济技术学校
- 黔西市中等职业学校
- 哈尔滨市现代服务中等职业技术学校
- 哈尔滨市航空服务中等专业学校
- 哈尔滨市龙江旅游中等职业技术学校
- 黑龙江医药卫生学校
- 黑龙江省林业卫生学校
- 南昌工业工程学校
- 南昌市第一中等专业学校
- 信丰中等专业学校
- 井冈山市旅游中等专业学校
- 沈阳现代制造服务学校
- 沈阳市信息工程学校
- 沈阳市旅游学校
- 陕西省商业学校
- 西安交通职业学校
- 韩城市职业中等专业学校
- 四川省乐山市竹根职业中专学校
- 乐山市计算机学校
- 重庆市经贸中等专业学校
- 重庆市渝中职业教育中心
- 重庆市旅游学校
- 重庆市立信职业教育中心
- 重庆市九龙坡职业教育中心
- 重庆市育才职业教育中心
- 重庆市涪陵区职业教育中心
- 重庆市黔江区民族职业教育中心
- 重庆市大足职业教育中心
- 重庆市轻工业学校
- 四川仪表工业学校
- 重庆市江南职业学校
- 重庆市医药学校
- 重庆财政学校
- 重庆市梁平职业技术学校
- 重庆市涪陵信息技术学校
- 沈阳市汽车工程学校
- 重庆中意职业技术学校
- 重庆万州商贸中等专业学校
- 重庆市涪陵创新计算机学校
- 重庆铁路运输技师学院
- 重庆市武隆区职业教育中心
- 新安县职业高级中学
- 黑龙江省贸易经济学校
- 江西省医药学校
- 江西省信息科技学校
- 江西省化学工业学校
- 江西省民政学校
- 九江庐山西海艺术学校
- 赣州应用技术职业学校
- 南康区电子工业技术学校
- 赣州旅游职业学校
- 吉安应用工程学校
- 吉安市特殊教育学校
- 上饶市信州理工学校
- 西安现代职业高中
- 广州市信息技术职业学校
- 广州市旅游商务职业学校
- 广州市幼儿师范学校
- 广州市交通运输职业学校
- 广州市财经商贸职业学校
- 广州市轻工职业学校
- 广州市纺织服装职业学校
- 广州市侨光财经职业技术学校
- 广州市黄埔职业技术学校
- 广州市番禺区职业技术学校
- 广州市花都区理工职业技术学校
- 广州市增城区职业技术学校
- 广州市增城区卫生职业技术学校
- 广州市增城区东方职业技术学校
- 广州市南沙区岭东职业技术学校
- 珠海市新思维中等职业学校
- 广州市贸易职业高级中学
- 广州市海珠工艺美术职业学校
- 广州市从化区职业技术学校
- 重庆市开州区巨龙中等职业技术学校
- 重庆市梁平职业教育中心
- 重庆市永川职业教育中心
- 重庆市龙门浩职业中学校
- 重庆市女子职业高级中学
- 重庆工商学校
- 新余市中等专业学校
- 会昌中等专业学校
- 南康中等专业学校
- 上犹中等专业学校
- 龙南中等专业学校
- 上高中等专业学校
- 永新中等专业学校
- 东乡机电中等专业学校
- 嫩江市职业技术教育中心学校
- 沈阳市艺术幼儿师范学校
- 瑞金中等专业学校
- 丰城中等专业学校
- 德兴市职业中专学校
- 重庆市护士学校
- 重庆市体育运动学校
- 重庆市渝东卫生学校
- 贵州省交通运输学校
- 南昌汽车机电学校
- 佛山市顺德区中等专业学校
- 重庆市三峡水利电力学校
- 重庆市农业学校
- 重庆艺术学校
- 德安县中等职业技术学校
- 分宜县职业技术学校
- 江西省冶金工业学校
- 石城县职业技术学校
- 黎川县职业中等专业学校
- 黔西市水西中等职业学校
- 南昌铁路保安中等专业学校
- 江西泛美艺术中等专业学校
- 重庆市南丁卫生职业学校
- 重庆市万州电子信息工程学校
- 南昌向远轨道技术学校
- 赣北电子工业学校
- 广州市城市建设职业学校
- 樟树市职业技术学校
- 佛山市顺德区北滘职业技术学校
- 佛山市顺德区陈登职业技术学校
- 广州市荔湾外语职业高级中学
- 江西省交通运输学校
- 江西省建设工程学校
- 江西省通用技术工程学校
- 江西省轻工业科技中等专业学校
- 重庆市万州现代信息工程学校
- 重庆市巫山县职业教育中心
- 重庆市云阳职业教育中心
- 重庆市奉节职业教育中心
- 重庆市丰都县职业教育中心
- 重庆市巫溪县职业教育中心
- 重庆市北碚职业教育中心
- 重庆市商务学校
- 重庆市开州区职业教育中心
- 重庆市垫江县职业教育中心
- 重庆市工艺美术学校
- 重庆市垫江县第一职业中学校
- 秀山土家族苗族自治县职业教育中心
- 重庆工业管理职业学校
- 重庆市两江职业教育中心
- 重庆市万盛职业教育中心
- 重庆市潼南职业教育中心
- 重庆光华女子职业中等专业学校
- 重庆市铜梁职业教育中心
- 重庆市璧山职业教育中心
- 重庆市涪陵第一职业中学校
- 重庆市城口县职业教育中心
- 重庆市酉阳职业教育中心
- 彭水苗族土家族自治县职业教育中心
- 重庆市綦江职业教育中心
- 重庆市忠县职业教育中心
- 共青城市高科中等职业技术学校
- 九江市柴桑区中等职业技术学校
- 大余县职业中等专业学校
- 余干县英才职业学校
- 江西省遂川县职业中学
- 抚州信息工程学校
- 赣州市军科职业技术学校
- 上饶市信赖工艺美术学校
- 赣州现代科技职业学校
- 贵阳职业技术学院
- 密山市职业技术教育中心学校
- 黑龙江旅游职业技术学院
- 黑龙江林业职业技术学院
- 广州市电子商务技工学校
- 都江堰市职业中学
- 红河州特殊教育学校
- 黑龙江省伊春卫生学校
- 陕西省泾阳职业中等专业学校
- 重庆市交通高级技工学校
- 重庆交通运输高级技工学校
- 重庆市工业技师学院
- 重庆市聚英技工学校
- 重庆市城市建设高级技工学校
- 重庆能源工业技师学院
- 共青技工学校
- 江西文理技师学院
- 大庆技师学院
- 南昌华中技工学校
- 共青铁路工程技工学校
- 于都新长征技工学校
- 南昌当代艺术学校
- 重庆市万州职业教育中心
- 江西上饶东南智慧技工学校
- 江西省石油技工学校
- 宜春市技术工人学校
- 江西新余南铁技工学校
- 广州城建技工学校
- 重庆市艺才高级技工学校
- 上饶信工技工学校

教育在线









