26考研专业课自命题资料真题已发布,超65万份资料一键查找!点击查看>>
各位考生:
欢迎报考哈尔滨工业大学硕士研究生!
2026年硕士研究生招生考试(初试)将于12月20日、21日进行。为保证报考我校的各位考生考试顺利进行,现将有关事项提醒如下:
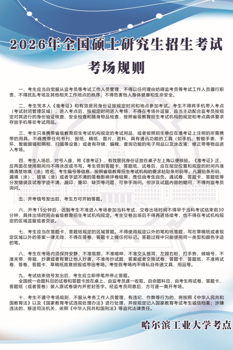
一、做好准备。考生可于12月11日至21日登录研招网自行打印准考证,准考证的正、反两面在使用期间均不得涂改或书写。考生应提前熟悉所在考点和考场的位置,事先了解考点附近交通情况,合理安排行程路线。赴考时尽量提前出行,为入场安检、身份核验等预留足够的时间。
二、配合安检。研考入场设有智能安检门检查环节,考生须服从安排,提前有序入场,因个人原因导致入场延误由本人负责。考生应主动配合考务工作人员按规定进行身份验证核查、安全检查和随身物品检查。考生不得将手机带入考点(考试封闭管理区域)。
三、遵守时间。开考15分钟后,迟到考生不准进入考场参加当科考试。考试期间,请遵守考点统一发出的考试指令完成考试。开考信号发出后,方可作答。交卷出场时间不得早于考试结束前30分钟,交卷出场后不得再进行续考。考试结束信号发出后,须立即停笔。离开考场时,不得将试卷、答题卡、答题(或答卷)和草稿纸带离,也不得在考场附近逗留或谈论。
四、诚信应考。考生要仔细阅读硕士研究生招生考试考生诚信考试告知书,并认真学习《中华人民共和国刑法修正案(九)》《国家教育考试违规处理办法》《2026年全国硕士研究生招生工作管理规定》等有关考试违规违纪作弊处理的法律法规,自觉遵守《考场规则》和考试纪律,诚信考试。考试中任何违规违纪行为都将按照《国家教育考试违规处理办法》进行处罚,并记入考生诚信考试档案。
五、考生进入考场前,请仔细检查有无携带与考试无关用品。考生只准携带省级教育招生考试 机构规定的考试用品,或者按照招生单位在准考证上注明的所需携带的用具。不得携带任何书刊、报纸、稿纸、图片、资料、具有通讯功能的工具(如手机、智能手表、手环、智能眼镜和照相、扫描等设备)或者有存储、编程、查询等功能的电子用品以及涂改液、修正带等物品进入考场。我校自命题考试科目一律不得使用计算器。
六、考试时,统考科目答题纸、自命题科目答题纸均需粘贴考生信息条形码。关于自命题科目条形码粘贴的说明已在哈尔滨工业大学研究生招生网上公布。
七、哈尔滨工业大学考点的考场设置在校本部一校区(哈尔滨市南岗区西大直街92号)正心楼。考试期间,西大直街入口、校外街入口、护军街入口和教化街入口均对考生开放。考点相关安排(考试日入场安排、订餐服务等)请关注后续通知。
八、其他考点的考生,请密切关注相应报考点的通知和安排。
希望各位考生合理安排好作息时间,调节好身心状态,考出自己的理想成绩!
哈尔滨工业大学欢迎你!

① 凡本站注明“稿件来源:中国教育在线”的所有文字、图片和音视频稿件,版权均属本网所有,任何媒体、网站或个人未经本网协议授权不得转载、链接、转贴或以其他方式复制发表。已经本站协议授权的媒体、网站,在下载使用时必须注明“稿件来源:中国教育在线”,违者本站将依法追究责任。
② 本站注明稿件来源为其他媒体的文/图等稿件均为转载稿,本站转载出于非商业性的教育和科研之目的,并不意味着赞同其观点或证实其内容的真实性。如转载稿涉及版权等问题,请作者在两周内速来电或来函联系。
- 宾阳县职业技术学校
- 贵港市民族职业技术学校
- 容县职业中等专业学校
- 贵阳经济技术学校
- 黔西市中等职业学校
- 哈尔滨市现代服务中等职业技术学校
- 哈尔滨市航空服务中等专业学校
- 哈尔滨市龙江旅游中等职业技术学校
- 黑龙江医药卫生学校
- 黑龙江省林业卫生学校
- 南昌工业工程学校
- 南昌市第一中等专业学校
- 信丰中等专业学校
- 井冈山市旅游中等专业学校
- 沈阳现代制造服务学校
- 沈阳市信息工程学校
- 沈阳市旅游学校
- 陕西省商业学校
- 西安交通职业学校
- 韩城市职业中等专业学校
- 四川省乐山市竹根职业中专学校
- 乐山市计算机学校
- 重庆市经贸中等专业学校
- 重庆市渝中职业教育中心
- 重庆市旅游学校
- 重庆市立信职业教育中心
- 重庆市九龙坡职业教育中心
- 重庆市育才职业教育中心
- 重庆市涪陵区职业教育中心
- 重庆市黔江区民族职业教育中心
- 重庆市大足职业教育中心
- 重庆市轻工业学校
- 四川仪表工业学校
- 重庆市江南职业学校
- 重庆市医药学校
- 重庆财政学校
- 重庆市梁平职业技术学校
- 重庆市涪陵信息技术学校
- 沈阳市汽车工程学校
- 重庆中意职业技术学校
- 重庆万州商贸中等专业学校
- 重庆市涪陵创新计算机学校
- 重庆铁路运输技师学院
- 重庆市武隆区职业教育中心
- 新安县职业高级中学
- 黑龙江省贸易经济学校
- 江西省医药学校
- 江西省信息科技学校
- 江西省化学工业学校
- 江西省民政学校
- 九江庐山西海艺术学校
- 赣州应用技术职业学校
- 南康区电子工业技术学校
- 赣州旅游职业学校
- 吉安应用工程学校
- 吉安市特殊教育学校
- 上饶市信州理工学校
- 西安现代职业高中
- 广州市信息技术职业学校
- 广州市旅游商务职业学校
- 广州市幼儿师范学校
- 广州市交通运输职业学校
- 广州市财经商贸职业学校
- 广州市轻工职业学校
- 广州市纺织服装职业学校
- 广州市侨光财经职业技术学校
- 广州市黄埔职业技术学校
- 广州市番禺区职业技术学校
- 广州市花都区理工职业技术学校
- 广州市增城区职业技术学校
- 广州市增城区卫生职业技术学校
- 广州市增城区东方职业技术学校
- 广州市南沙区岭东职业技术学校
- 珠海市新思维中等职业学校
- 广州市贸易职业高级中学
- 广州市海珠工艺美术职业学校
- 广州市从化区职业技术学校
- 重庆市开州区巨龙中等职业技术学校
- 重庆市梁平职业教育中心
- 重庆市永川职业教育中心
- 重庆市龙门浩职业中学校
- 重庆市女子职业高级中学
- 重庆工商学校
- 新余市中等专业学校
- 会昌中等专业学校
- 南康中等专业学校
- 上犹中等专业学校
- 龙南中等专业学校
- 上高中等专业学校
- 永新中等专业学校
- 东乡机电中等专业学校
- 嫩江市职业技术教育中心学校
- 沈阳市艺术幼儿师范学校
- 瑞金中等专业学校
- 丰城中等专业学校
- 德兴市职业中专学校
- 重庆市护士学校
- 重庆市体育运动学校
- 重庆市渝东卫生学校
- 贵州省交通运输学校
- 南昌汽车机电学校
- 佛山市顺德区中等专业学校
- 重庆市三峡水利电力学校
- 重庆市农业学校
- 重庆艺术学校
- 德安县中等职业技术学校
- 分宜县职业技术学校
- 江西省冶金工业学校
- 石城县职业技术学校
- 黎川县职业中等专业学校
- 黔西市水西中等职业学校
- 南昌铁路保安中等专业学校
- 江西泛美艺术中等专业学校
- 重庆市南丁卫生职业学校
- 重庆市万州电子信息工程学校
- 南昌向远轨道技术学校
- 赣北电子工业学校
- 广州市城市建设职业学校
- 樟树市职业技术学校
- 佛山市顺德区北滘职业技术学校
- 佛山市顺德区陈登职业技术学校
- 广州市荔湾外语职业高级中学
- 江西省交通运输学校
- 江西省建设工程学校
- 江西省通用技术工程学校
- 江西省轻工业科技中等专业学校
- 重庆市万州现代信息工程学校
- 重庆市巫山县职业教育中心
- 重庆市云阳职业教育中心
- 重庆市奉节职业教育中心
- 重庆市丰都县职业教育中心
- 重庆市巫溪县职业教育中心
- 重庆市北碚职业教育中心
- 重庆市商务学校
- 重庆市开州区职业教育中心
- 重庆市垫江县职业教育中心
- 重庆市工艺美术学校
- 重庆市垫江县第一职业中学校
- 秀山土家族苗族自治县职业教育中心
- 重庆工业管理职业学校
- 重庆市两江职业教育中心
- 重庆市万盛职业教育中心
- 重庆市潼南职业教育中心
- 重庆光华女子职业中等专业学校
- 重庆市铜梁职业教育中心
- 重庆市璧山职业教育中心
- 重庆市涪陵第一职业中学校
- 重庆市城口县职业教育中心
- 重庆市酉阳职业教育中心
- 彭水苗族土家族自治县职业教育中心
- 重庆市綦江职业教育中心
- 重庆市忠县职业教育中心
- 共青城市高科中等职业技术学校
- 九江市柴桑区中等职业技术学校
- 大余县职业中等专业学校
- 余干县英才职业学校
- 江西省遂川县职业中学
- 抚州信息工程学校
- 赣州市军科职业技术学校
- 上饶市信赖工艺美术学校
- 赣州现代科技职业学校
- 贵阳职业技术学院
- 密山市职业技术教育中心学校
- 黑龙江旅游职业技术学院
- 黑龙江林业职业技术学院
- 广州市电子商务技工学校
- 都江堰市职业中学
- 红河州特殊教育学校
- 黑龙江省伊春卫生学校
- 陕西省泾阳职业中等专业学校
- 重庆市交通高级技工学校
- 重庆交通运输高级技工学校
- 重庆市工业技师学院
- 重庆市聚英技工学校
- 重庆市城市建设高级技工学校
- 重庆能源工业技师学院
- 共青技工学校
- 江西文理技师学院
- 大庆技师学院
- 南昌华中技工学校
- 共青铁路工程技工学校
- 于都新长征技工学校
- 南昌当代艺术学校
- 重庆市万州职业教育中心
- 江西上饶东南智慧技工学校
- 江西省石油技工学校
- 宜春市技术工人学校
- 江西新余南铁技工学校
- 广州城建技工学校
- 重庆市艺才高级技工学校
- 上饶信工技工学校

教育在线









