教育部日前发布2022年同等学力人员申请硕士学位外国语水平和学科综合水平全国统一考试工作通知。网上报名3月8日开始,考试将在5月22日举行。
三类考生有报考资格
三类考生有资格报考同等学力人员申请硕士学位外国语水平和学科综合水平全国统一考试。
第一类是已获得学士学位,并在获得学士学位后工作3年以上者(即2019年3月底以前获得学士学位);或虽无学士学位但已获得硕士或博士学位者;或通过教育部留学服务中心认证的国(境)外学士(2019年3月底以前获得学位者)、硕士或博士学位获得者。
第二类是申请人在教学、科研、专门技术、管理等方面有关材料已提交学位授予单位,并经学位授予单位审查确定具有申请硕士学位资格。
第三类是以同等学力申请临床医学、口腔医学和中医硕士专业学位的考生要具备以下条件: 临床医学类、口腔医学类、中医学类、中西医结合类本科毕业生并获得学士学位;正在接受住院医师规范化培训的住院医师或已获得《住院医师规范化培训合格证书》的临床医师;申请人所申请的专业学位类别及领域应与住院医师规范化培训专业相对应。
外国语水平考试有5个主要语种
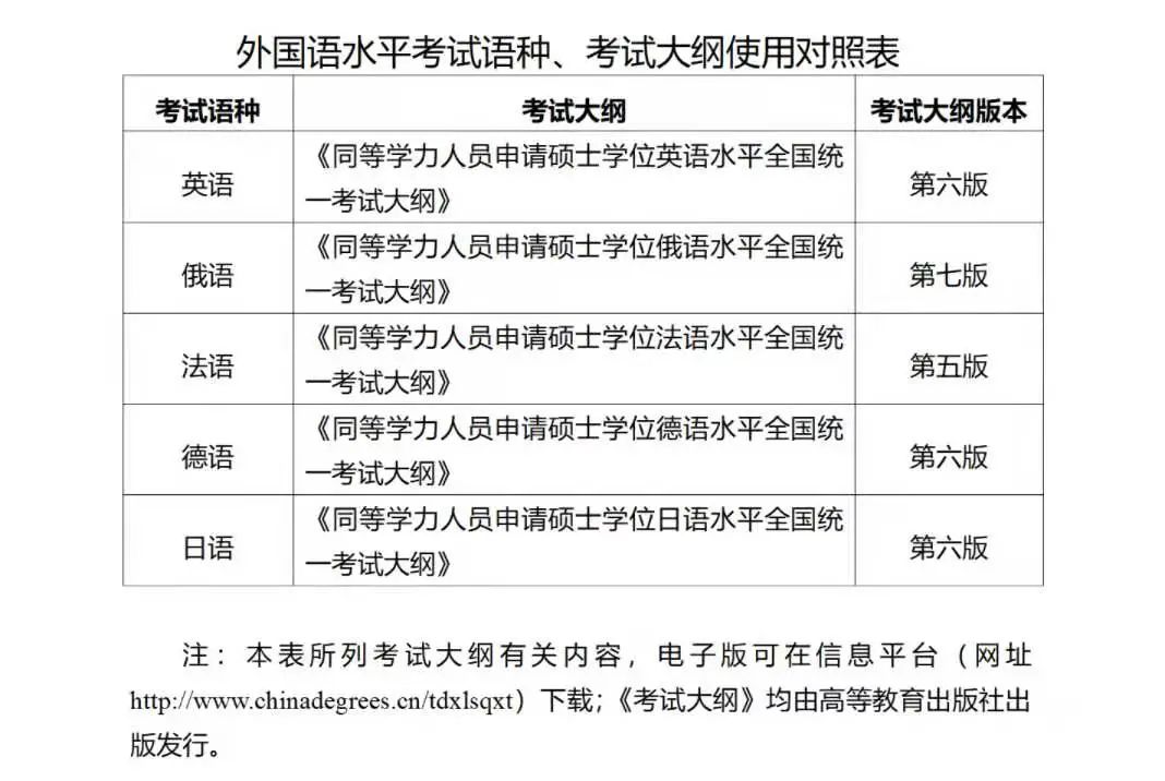
在考试科目方面,以同等学力申请硕士学位人员要参加外国语水平考试,应试语种应与申请学位相应学科在校硕士研究生培养方案规定的语种相同。全国统一组织的外国语水平考试主要语种为英语、俄语、法语、德语和日语。
申请外国语言文学硕士学位的,外国语水平考试语种要与学位授予单位该学科在校硕士研究生培养方案规定的第二外国语语种相同,且学位授予单位已开设该课程。
外国语水平听力测试由各学位授予单位自行组织。
学科综合水平考试科目与大纲对照表发布
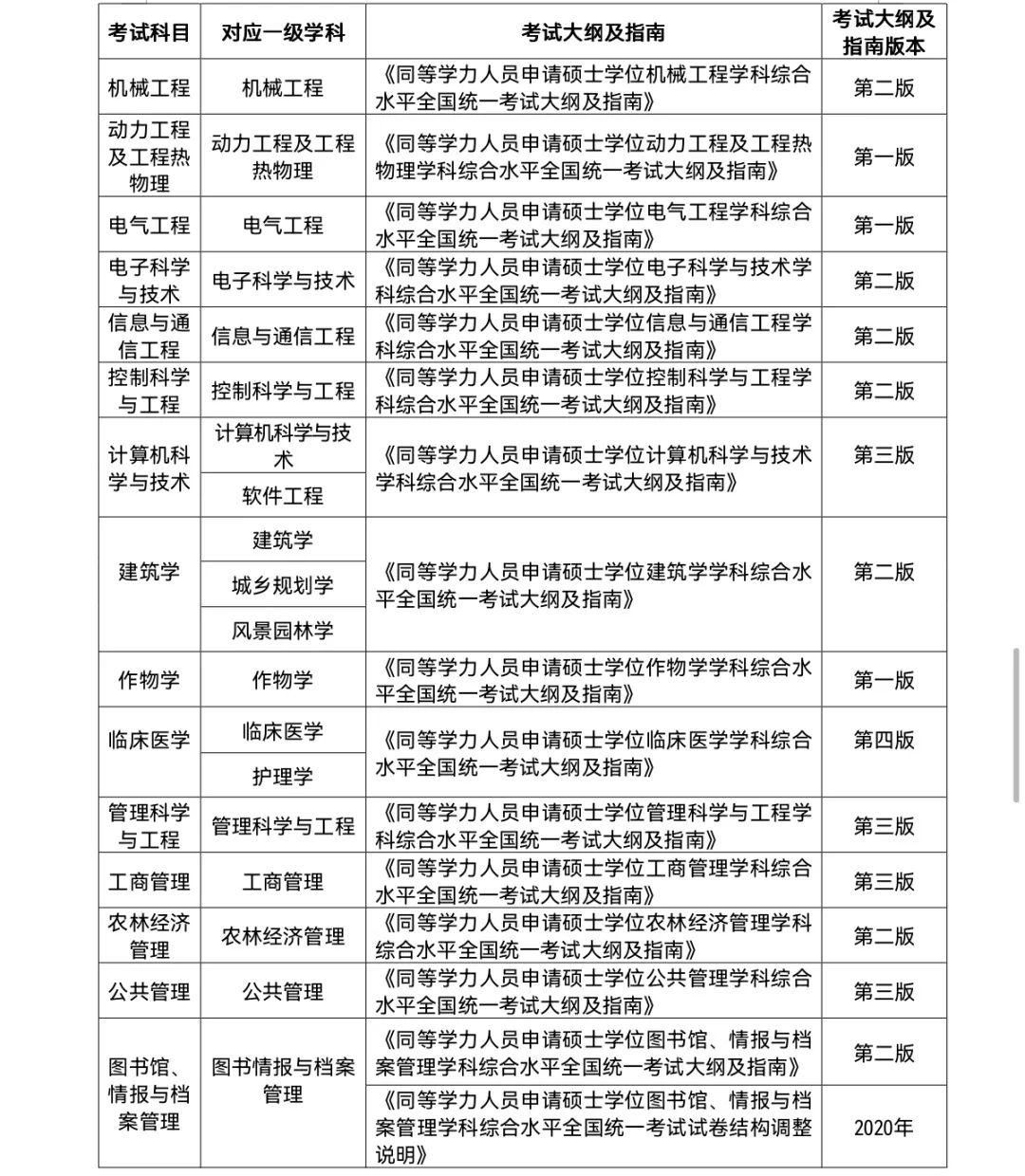
大部分学科范围内的同等学力人员要参加全国统一组织的学科综合水平考试。学科综合水平考试科目、学科范围、考试大纲及指南使用对照表均已由教育部发布。
同等学力人员申请马克思主义理论学科硕士学位,可选考哲学或政治学学科综合水平考试;申请教育经济与管理学科硕士学位,可选考公共管理或教育学学科综合水平考试。
同等学力人员申请临床医学、口腔医学和中医硕士专业学位,除要参加外国语水平考试,还要参加临床医学、口腔医学或中医硕士专业学位学科综合水平考试。为进一步突出临床综合能力,强化对感染防控、医学伦理等知识的考查,2023年开始将现行临床医学硕士专业学位学科综合水平考试16个科目调整为“临床医学综合”1个科目,考试大纲将于2022年7月在“医药学研究生教育信息网”发布。
第六批全国老中医药专家学术经验继承工作继承人以同等学力申请中医硕士专业学位,要参加全国统一组织的医古文水平考试,同时要参加中医硕士专业学位学科综合水平考试。
注:本表所列考试大纲有关内容,电子版可在信息平台(网址
http://www.chinadegrees.cn/tdxlsqxt)下载;《考试大纲及指南》均由高等教育出版社出版发行。
报名、缴费网上进行
报名通过全国同等学力人员申请硕士学位管理工作信息平台进行。报名考生需是已通过学位授予单位资格审查并转入在册库的申请人。
考生要在3月8日至26日通过信息平台申请当年参加同等学力全国统考的语种、学科及考试地点。新冠肺炎疫情防控常态化下,为减少人员跨省流动带来的疫情传播风险,考生要选择工作单位所在省(自治区、直辖市)参加考试。学位授予单位将在3月8日至29日对考生信息进行审核,包括考生资格、报考语种、学科及考试地点等,发现信息不符或有弄虚作假的,将及时纠正或取消申请资格。在以往同等学力全国统考中因作弊而被取消考试资格的考生,在考试资格取消期限内不得报考。
通过报考资格审查的考生要在3月8日至31日通过信息平台在线缴纳报名考试费。未在规定时间内完成缴费的,当年报考资格无效。
5月22日上午9时至11时30分,为外国语和医古文水平考试时间;下午2时30分至5时30分,为学科综合水平考试时间。
① 凡本站注明“稿件来源:中国教育在线”的所有文字、图片和音视频稿件,版权均属本网所有,任何媒体、网站或个人未经本网协议授权不得转载、链接、转贴或以其他方式复制发表。已经本站协议授权的媒体、网站,在下载使用时必须注明“稿件来源:中国教育在线”,违者本站将依法追究责任。
② 本站注明稿件来源为其他媒体的文/图等稿件均为转载稿,本站转载出于非商业性的教育和科研之目的,并不意味着赞同其观点或证实其内容的真实性。如转载稿涉及版权等问题,请作者在两周内速来电或来函联系。
- 宾阳县职业技术学校
- 贵港市民族职业技术学校
- 容县职业中等专业学校
- 贵阳经济技术学校
- 黔西市中等职业学校
- 哈尔滨市现代服务中等职业技术学校
- 哈尔滨市航空服务中等专业学校
- 哈尔滨市龙江旅游中等职业技术学校
- 黑龙江医药卫生学校
- 黑龙江省林业卫生学校
- 南昌工业工程学校
- 南昌市第一中等专业学校
- 信丰中等专业学校
- 井冈山市旅游中等专业学校
- 沈阳现代制造服务学校
- 沈阳市信息工程学校
- 沈阳市旅游学校
- 陕西省商业学校
- 西安交通职业学校
- 韩城市职业中等专业学校
- 四川省乐山市竹根职业中专学校
- 乐山市计算机学校
- 重庆市经贸中等专业学校
- 重庆市渝中职业教育中心
- 重庆市旅游学校
- 重庆市立信职业教育中心
- 重庆市九龙坡职业教育中心
- 重庆市育才职业教育中心
- 重庆市涪陵区职业教育中心
- 重庆市黔江区民族职业教育中心
- 重庆市大足职业教育中心
- 重庆市轻工业学校
- 四川仪表工业学校
- 重庆市江南职业学校
- 重庆市医药学校
- 重庆财政学校
- 重庆市梁平职业技术学校
- 重庆市涪陵信息技术学校
- 沈阳市汽车工程学校
- 重庆中意职业技术学校
- 重庆万州商贸中等专业学校
- 重庆市涪陵创新计算机学校
- 重庆铁路运输技师学院
- 重庆市武隆区职业教育中心
- 新安县职业高级中学
- 黑龙江省贸易经济学校
- 江西省医药学校
- 江西省信息科技学校
- 江西省化学工业学校
- 江西省民政学校
- 九江庐山西海艺术学校
- 赣州应用技术职业学校
- 南康区电子工业技术学校
- 赣州旅游职业学校
- 吉安应用工程学校
- 吉安市特殊教育学校
- 上饶市信州理工学校
- 西安现代职业高中
- 广州市信息技术职业学校
- 广州市旅游商务职业学校
- 广州市幼儿师范学校
- 广州市交通运输职业学校
- 广州市财经商贸职业学校
- 广州市轻工职业学校
- 广州市纺织服装职业学校
- 广州市侨光财经职业技术学校
- 广州市黄埔职业技术学校
- 广州市番禺区职业技术学校
- 广州市花都区理工职业技术学校
- 广州市增城区职业技术学校
- 广州市增城区卫生职业技术学校
- 广州市增城区东方职业技术学校
- 广州市南沙区岭东职业技术学校
- 珠海市新思维中等职业学校
- 广州市贸易职业高级中学
- 广州市海珠工艺美术职业学校
- 广州市从化区职业技术学校
- 重庆市开州区巨龙中等职业技术学校
- 重庆市梁平职业教育中心
- 重庆市永川职业教育中心
- 重庆市龙门浩职业中学校
- 重庆市女子职业高级中学
- 重庆工商学校
- 新余市中等专业学校
- 会昌中等专业学校
- 南康中等专业学校
- 上犹中等专业学校
- 龙南中等专业学校
- 上高中等专业学校
- 永新中等专业学校
- 东乡机电中等专业学校
- 嫩江市职业技术教育中心学校
- 沈阳市艺术幼儿师范学校
- 瑞金中等专业学校
- 丰城中等专业学校
- 德兴市职业中专学校
- 重庆市护士学校
- 重庆市体育运动学校
- 重庆市渝东卫生学校
- 贵州省交通运输学校
- 南昌汽车机电学校
- 佛山市顺德区中等专业学校
- 重庆市三峡水利电力学校
- 重庆市农业学校
- 重庆艺术学校
- 德安县中等职业技术学校
- 分宜县职业技术学校
- 江西省冶金工业学校
- 石城县职业技术学校
- 黎川县职业中等专业学校
- 黔西市水西中等职业学校
- 南昌铁路保安中等专业学校
- 江西泛美艺术中等专业学校
- 重庆市南丁卫生职业学校
- 重庆市万州电子信息工程学校
- 南昌向远轨道技术学校
- 赣北电子工业学校
- 广州市城市建设职业学校
- 樟树市职业技术学校
- 佛山市顺德区北滘职业技术学校
- 佛山市顺德区陈登职业技术学校
- 广州市荔湾外语职业高级中学
- 江西省交通运输学校
- 江西省建设工程学校
- 江西省通用技术工程学校
- 江西省轻工业科技中等专业学校
- 重庆市万州现代信息工程学校
- 重庆市巫山县职业教育中心
- 重庆市云阳职业教育中心
- 重庆市奉节职业教育中心
- 重庆市丰都县职业教育中心
- 重庆市巫溪县职业教育中心
- 重庆市北碚职业教育中心
- 重庆市商务学校
- 重庆市开州区职业教育中心
- 重庆市垫江县职业教育中心
- 重庆市工艺美术学校
- 重庆市垫江县第一职业中学校
- 秀山土家族苗族自治县职业教育中心
- 重庆工业管理职业学校
- 重庆市两江职业教育中心
- 重庆市万盛职业教育中心
- 重庆市潼南职业教育中心
- 重庆光华女子职业中等专业学校
- 重庆市铜梁职业教育中心
- 重庆市璧山职业教育中心
- 重庆市涪陵第一职业中学校
- 重庆市城口县职业教育中心
- 重庆市酉阳职业教育中心
- 彭水苗族土家族自治县职业教育中心
- 重庆市綦江职业教育中心
- 重庆市忠县职业教育中心
- 共青城市高科中等职业技术学校
- 九江市柴桑区中等职业技术学校
- 大余县职业中等专业学校
- 余干县英才职业学校
- 江西省遂川县职业中学
- 抚州信息工程学校
- 赣州市军科职业技术学校
- 上饶市信赖工艺美术学校
- 赣州现代科技职业学校
- 贵阳职业技术学院
- 密山市职业技术教育中心学校
- 黑龙江旅游职业技术学院
- 黑龙江林业职业技术学院
- 广州市电子商务技工学校
- 都江堰市职业中学
- 红河州特殊教育学校
- 黑龙江省伊春卫生学校
- 陕西省泾阳职业中等专业学校
- 重庆市交通高级技工学校
- 重庆交通运输高级技工学校
- 重庆市工业技师学院
- 重庆市聚英技工学校
- 重庆市城市建设高级技工学校
- 重庆能源工业技师学院
- 共青技工学校
- 江西文理技师学院
- 大庆技师学院
- 南昌华中技工学校
- 共青铁路工程技工学校
- 于都新长征技工学校
- 南昌当代艺术学校
- 重庆市万州职业教育中心
- 江西上饶东南智慧技工学校
- 江西省石油技工学校
- 宜春市技术工人学校
- 江西新余南铁技工学校
- 广州城建技工学校
- 重庆市艺才高级技工学校
- 上饶信工技工学校

中国教育在线









