26考研专业课自命题资料真题已发布,超65万份资料一键查找!点击查看>>
2.5专硕招生人数占比远超学硕
根据国务院学位委员会、教育部最新印发《研究生教育学科专业目录(2022年)》和《研究生教育学科专业目录管理办法》,新版目录出现重大调整,在所有门类下均设置了专业学位,以适应国家重大战略、关键领域和社会重大需求。根据安排,2023年下半年启动的新一轮研究生招生、培养工作按新版目录进行。
在研究生招生总人数中,专硕招生人数增长明显。从2012年的19.7万增长到2021年的64.9万,专硕招生人数增长3倍多。

图2.5.1 数据来源:教育部网站
近十年硕士研究生招生中,专硕占比逐年提升,2021年占比将近62%,远超学硕。

图2.5.2 数据来源:教育部网站
2024年专业硕士研究生扩招成为主流趋势。教育部最新发布的《专业学位研究生教育发展方案(2020-2025)》的通知指出,支持学位授予单位优化人才培养结构,硕士研究生招生计划增量主要用于专业学位。
清华大学在教育部举办的发布会上也披露,在读研究生中,在硕士阶段,专业硕士占比高达74%。
长安大学近六年来招收专业硕士人数逐年增长。从2019年招收专硕1490人,到2024年招收专硕2104人,六年间扩招专业硕士614人。

图2.5.3 数据来源:长安大学官网
天津大学近四年来招收专业硕士人数逐年增加。从2021年招收专硕3355人,到2024年招收专硕3804人,四年间扩招专业硕士449人。

图2.5.4 数据来源:天津大学官网
内蒙古大学2020年招收专硕1305人,到2024年招收专硕1882人,五年间扩招专硕577人。

图2.5.5 数据来源:内蒙古大学官网
2.5.1多所高校专硕学制延长
公开数据显示,2017年专硕招生人数以56%的占比首度超越学硕,此后专硕招生规模持续增加,并呈现“力压”趋势。2022年,我国专业学位博士招生已达2.5万人,专业学位硕士招生将近70万人,占比高达60%以上。
未来的硕士研究生教育,将成为专硕的主场。如何保障研究生培养质量成为改革的关键。
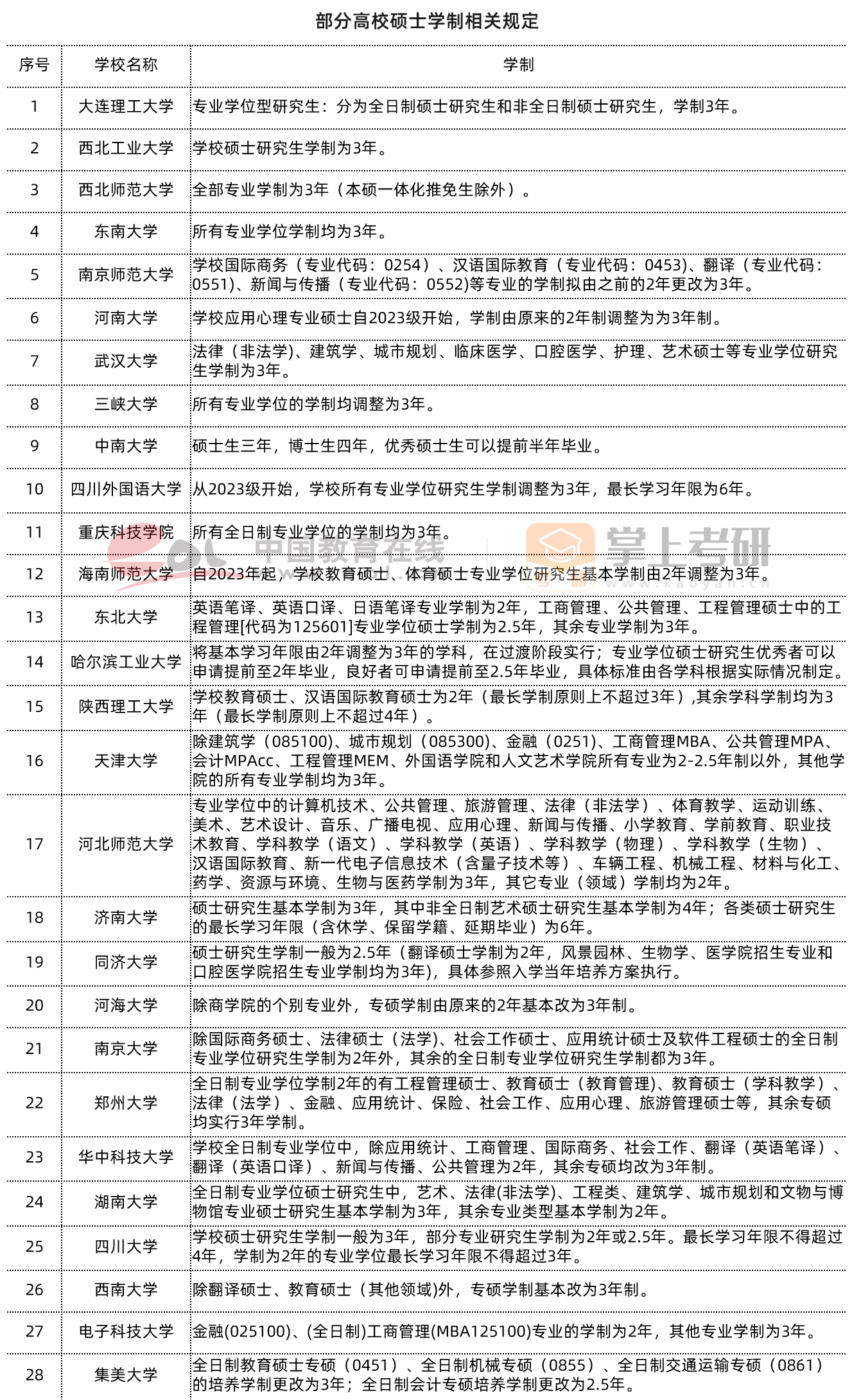
修业年限作为研究生教育的重要制度,更是关系到研究生培养的整体规划。为提高培养质量,保障专业硕士有足够的实习实践与项目实践经验,高校普遍将专业硕士的学制从2年或2.5年延长至3年。

图2.5.1.1 数据来源:各高校网站
2.5.2部分高校停招学硕专业
近年来,根据国家关于学术学位与专业学位分类发展的意见,学术学位坚持高起点布局,重点布局博士学位授权点,专业学位则坚持需求导向,对于同时具有学术学位与专业学位的领域,侧重布局专业学位,不少著名大学开始停招学术型硕士研究生。
2023年6月,西南大学经济管理学院发布公告称:从 2024 级开始,不再招收统计学专业学术硕士研究生。此外,中国科学技术大学和西北工业大学也宣布,不再招收软件工程学术学位硕士研究生。东北林业大学的风景园林学、公共管理学两个学硕专业也从2024年起停止招生。
据不完全统计,近年来,包括中国科学技术大学、复旦大学、北京大学、西南大学、四川大学、福州大学等在内的多所“双一流”高校,官宣部分专业取消学硕招生。

图2.5.2.1 数据来源:各高校网站
停招学硕专业有很多是统计学、法学、新闻学等更强调实际操作能力的专业,显然更符合专业学位的定位。
① 凡本站注明“稿件来源:中国教育在线”的所有文字、图片和音视频稿件,版权均属本网所有,任何媒体、网站或个人未经本网协议授权不得转载、链接、转贴或以其他方式复制发表。已经本站协议授权的媒体、网站,在下载使用时必须注明“稿件来源:中国教育在线”,违者本站将依法追究责任。
② 本站注明稿件来源为其他媒体的文/图等稿件均为转载稿,本站转载出于非商业性的教育和科研之目的,并不意味着赞同其观点或证实其内容的真实性。如转载稿涉及版权等问题,请作者在两周内速来电或来函联系。
- 宾阳县职业技术学校
- 贵港市民族职业技术学校
- 容县职业中等专业学校
- 贵阳经济技术学校
- 黔西市中等职业学校
- 哈尔滨市现代服务中等职业技术学校
- 哈尔滨市航空服务中等专业学校
- 哈尔滨市龙江旅游中等职业技术学校
- 黑龙江医药卫生学校
- 黑龙江省林业卫生学校
- 南昌工业工程学校
- 南昌市第一中等专业学校
- 信丰中等专业学校
- 井冈山市旅游中等专业学校
- 沈阳现代制造服务学校
- 沈阳市信息工程学校
- 沈阳市旅游学校
- 陕西省商业学校
- 西安交通职业学校
- 韩城市职业中等专业学校
- 四川省乐山市竹根职业中专学校
- 乐山市计算机学校
- 重庆市经贸中等专业学校
- 重庆市渝中职业教育中心
- 重庆市旅游学校
- 重庆市立信职业教育中心
- 重庆市九龙坡职业教育中心
- 重庆市育才职业教育中心
- 重庆市涪陵区职业教育中心
- 重庆市黔江区民族职业教育中心
- 重庆市大足职业教育中心
- 重庆市轻工业学校
- 四川仪表工业学校
- 重庆市江南职业学校
- 重庆市医药学校
- 重庆财政学校
- 重庆市梁平职业技术学校
- 重庆市涪陵信息技术学校
- 沈阳市汽车工程学校
- 重庆中意职业技术学校
- 重庆万州商贸中等专业学校
- 重庆市涪陵创新计算机学校
- 重庆铁路运输技师学院
- 重庆市武隆区职业教育中心
- 新安县职业高级中学
- 黑龙江省贸易经济学校
- 江西省医药学校
- 江西省信息科技学校
- 江西省化学工业学校
- 江西省民政学校
- 九江庐山西海艺术学校
- 赣州应用技术职业学校
- 南康区电子工业技术学校
- 赣州旅游职业学校
- 吉安应用工程学校
- 吉安市特殊教育学校
- 上饶市信州理工学校
- 西安现代职业高中
- 广州市信息技术职业学校
- 广州市旅游商务职业学校
- 广州市幼儿师范学校
- 广州市交通运输职业学校
- 广州市财经商贸职业学校
- 广州市轻工职业学校
- 广州市纺织服装职业学校
- 广州市侨光财经职业技术学校
- 广州市黄埔职业技术学校
- 广州市番禺区职业技术学校
- 广州市花都区理工职业技术学校
- 广州市增城区职业技术学校
- 广州市增城区卫生职业技术学校
- 广州市增城区东方职业技术学校
- 广州市南沙区岭东职业技术学校
- 珠海市新思维中等职业学校
- 广州市贸易职业高级中学
- 广州市海珠工艺美术职业学校
- 广州市从化区职业技术学校
- 重庆市开州区巨龙中等职业技术学校
- 重庆市梁平职业教育中心
- 重庆市永川职业教育中心
- 重庆市龙门浩职业中学校
- 重庆市女子职业高级中学
- 重庆工商学校
- 新余市中等专业学校
- 会昌中等专业学校
- 南康中等专业学校
- 上犹中等专业学校
- 龙南中等专业学校
- 上高中等专业学校
- 永新中等专业学校
- 东乡机电中等专业学校
- 嫩江市职业技术教育中心学校
- 沈阳市艺术幼儿师范学校
- 瑞金中等专业学校
- 丰城中等专业学校
- 德兴市职业中专学校
- 重庆市护士学校
- 重庆市体育运动学校
- 重庆市渝东卫生学校
- 贵州省交通运输学校
- 南昌汽车机电学校
- 佛山市顺德区中等专业学校
- 重庆市三峡水利电力学校
- 重庆市农业学校
- 重庆艺术学校
- 德安县中等职业技术学校
- 分宜县职业技术学校
- 江西省冶金工业学校
- 石城县职业技术学校
- 黎川县职业中等专业学校
- 黔西市水西中等职业学校
- 南昌铁路保安中等专业学校
- 江西泛美艺术中等专业学校
- 重庆市南丁卫生职业学校
- 重庆市万州电子信息工程学校
- 南昌向远轨道技术学校
- 赣北电子工业学校
- 广州市城市建设职业学校
- 樟树市职业技术学校
- 佛山市顺德区北滘职业技术学校
- 佛山市顺德区陈登职业技术学校
- 广州市荔湾外语职业高级中学
- 江西省交通运输学校
- 江西省建设工程学校
- 江西省通用技术工程学校
- 江西省轻工业科技中等专业学校
- 重庆市万州现代信息工程学校
- 重庆市巫山县职业教育中心
- 重庆市云阳职业教育中心
- 重庆市奉节职业教育中心
- 重庆市丰都县职业教育中心
- 重庆市巫溪县职业教育中心
- 重庆市北碚职业教育中心
- 重庆市商务学校
- 重庆市开州区职业教育中心
- 重庆市垫江县职业教育中心
- 重庆市工艺美术学校
- 重庆市垫江县第一职业中学校
- 秀山土家族苗族自治县职业教育中心
- 重庆工业管理职业学校
- 重庆市两江职业教育中心
- 重庆市万盛职业教育中心
- 重庆市潼南职业教育中心
- 重庆光华女子职业中等专业学校
- 重庆市铜梁职业教育中心
- 重庆市璧山职业教育中心
- 重庆市涪陵第一职业中学校
- 重庆市城口县职业教育中心
- 重庆市酉阳职业教育中心
- 彭水苗族土家族自治县职业教育中心
- 重庆市綦江职业教育中心
- 重庆市忠县职业教育中心
- 共青城市高科中等职业技术学校
- 九江市柴桑区中等职业技术学校
- 大余县职业中等专业学校
- 余干县英才职业学校
- 江西省遂川县职业中学
- 抚州信息工程学校
- 赣州市军科职业技术学校
- 上饶市信赖工艺美术学校
- 赣州现代科技职业学校
- 贵阳职业技术学院
- 密山市职业技术教育中心学校
- 黑龙江旅游职业技术学院
- 黑龙江林业职业技术学院
- 广州市电子商务技工学校
- 都江堰市职业中学
- 红河州特殊教育学校
- 黑龙江省伊春卫生学校
- 陕西省泾阳职业中等专业学校
- 重庆市交通高级技工学校
- 重庆交通运输高级技工学校
- 重庆市工业技师学院
- 重庆市聚英技工学校
- 重庆市城市建设高级技工学校
- 重庆能源工业技师学院
- 共青技工学校
- 江西文理技师学院
- 大庆技师学院
- 南昌华中技工学校
- 共青铁路工程技工学校
- 于都新长征技工学校
- 南昌当代艺术学校
- 重庆市万州职业教育中心
- 江西上饶东南智慧技工学校
- 江西省石油技工学校
- 宜春市技术工人学校
- 江西新余南铁技工学校
- 广州城建技工学校
- 重庆市艺才高级技工学校
- 上饶信工技工学校

教育在线









